3.4 Силовые цепи вспомогательных машин и отопления
Силовая цепь мотор-вентиляторов (MB) охлаждения ТЭД
Работа мотор-вентиляторов возможна в двух режимах:
- на «С» соединении, т. е. на низкой скорости вращения;
- на «СП» соединении, т. е. на высокой скорости вращения; При низкой скорости вращения MB образуется следующая цепь:
- выводная клемма «AI» («А2» на электровозах серии Е9) БВ 0211,! кабель 0071, контакты 4-3 аварийного переключателя 2001 MB, кабель 2001, зажимы выводов «AI - А2» катушки ДР 2011, кабель 2011, 30А предохранитель 2091, кабель 2081, контакты электромагнитного контактора 2111, кабель 2131, зажимы выводов «А - С» пускового резистора 2131 (2281 -2291 на электровозах серии Е9), кабель 2101, контакты 9-10 переключателя 2001, кабель 2111, якорь двигателя MB 2141, обмотка возбуждения двигателя MB 2141, кабель 2141, контакты 14 - 13 переключателя 2001, кабель 2151, якорь двигателя MB 2151, обмотка возбуждения двигателя MB 2151, кабель 2161, контакты 18 - 17 переключателя 2001, кабель 2261, тепловое реле 2171, кабель 2251, контакты 04 - 06
переключателя 2101 (ПШ) режимов двигателей МВ, кабель 2201, контакты 03-01 ПШ 2101, зажимы выводов «7» межсекционного соединения 224, кабель 2082, контакты контактора 2112, кабель 2132, зажимы выводов «А - С» пускового резистора 2132 (2282 - 2292 на электровозах серии Е9) (160 Ом), кабель 2102, контакты 9-10 переключателя 2002, кабель 2172, якорь двигателя МВ 2142, обмотка возбуждения двигателя МВ 2142, кабель 2142, контакты 14 -13 переключателя 2002, кабель 2152, якорь двигателя МВ 2152, обмотка возбуждения двигателя МВ 2152, кабель 2162, контакты 18-17 переключателя 2002, кабель 2262, тепловое реле 2172, зажимы выводов 1 - 2 шинки 2232, кабель 2242, зажимы выводов «8» межсекционного соединения 224, кабель 2271, контакты ножа разъединителя 2261, кабель 2237, зажимы выводов «В1 - В2» катушки ДР2011, шунт ШН счетчика электроэнергии 8001 (8161 на электровозах серии Е9), устройство отвода тока 0161. Через 3 с после включения контактора 211 включается контактор 212, который шунтирует часть пускового .резистора 213 (228 - 229 на электровозах серии Е9), между зажимами выводов «В и С», оставляя включенной часть резистора между зажимами «А и В» (25 Ом).
При переводе переключателя ПШ 2101 в положение высокой скорости вращения МВ замыкаются его контакты 04 - 05 и 01 - 02, в результате чего образуются две параллельные цепи, в каждой из которых два последовательно соединенных МВ. Первая цепь:
- от выводной клеммы «А1» БВ 0211 до контакта 04 ПШ 2101 аналогична цепи низкой скорости вращения МВ;
Далее:
- контакты 04 - 05 ПШ 2101, зажимы выводов «В1 - В2» катушки ДР 2011, шунт ШН счетчика электроэнергии, устройство отвода тока 0161.
Вторая цепь:
- вывод «А1» БВ 0211, контакты 4-3 переключателя 2001, катушка ДР 2011, кабель 2011, 30А предохранитель 2161, кабель 2281, контакты 02 - 01 ПШ 2101, зажимы выводов 7 межсекционного соединения 224, контакты контактора 2112, далее цепь аналогична цепи низкой скорости вращения МВ.
Силовая цепь мотор-компрессоров (мк) Цепь МК секции №1:
- выводная клемма «А1» («А2» на электровозах серии Е9) БВ 0211, кабель 0071, контакты 4-3 аварийного переключателя МВ 2001, кабель 2001, зажимы выводов «А1 - А2» катушки ДР 2011, кабель 2011, высоковольтный 25А предохранитель 2021, кабель 2021, контакты электромагнитного контактора 2031, кабель 2031, зажимы выводов «А1 - АЗ» пускового резистора 2051 (69,4 Ом), кабель 2051, якорь и обмотка возбуждения двигателя МК 2071, кабель 2071, тепловое реле 2081, кабель 2231, зажимы выводов «В1 - В2» катушки ДР 2011, шунт ШН счетчика электроэнергии, устройство отвода, тока 0161.
Через 3 с после включения контактора 2031 включается (если давление в ГР более 3,0 кгс/см2) контактор 2041, шунтирующий часть пускового резистора 2051 между зажимами выводов «А2 - АЗ». Цепь МК секции №2 аналогична цепи МК секции №1.
Силовая цепь отопления кабины машиниста
Для отопления кабины машиниста используются нагревательные элементы калориферов 222, разделенные на две группы, включаемые электромагнитными контакторами 220 и 221. Наличие двух групп элементов калорифера 222 позволяет осуществлять регулирование отопления двумя ступенями. Силовые цепи отопления кабины машиниста находятся под защитой:
- 10А предохранителя 219 и 5 А ДР 201.
Силовая цепь отопления поезда
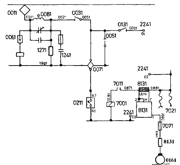
При включении электромагнитного контактора 701 образуется цепь:
- выводная клемма «А1» БВ 021, кабель 007, РП 700, кабель 0881 (0862), контакты контактора 701, кабель 0871 (0792), шунт ШН 814 счетчика электроэнергии 813 для отопления поезда, розетка отопления 702.
Через зажимы вывода «02» межсекционного соединения 224, кабель 0382, зажим вывода разъединителя 7032 (7052 на электровозах серии Е9) цепи отопления обеих секций могут быть связаны между собой. При неисправности контактора 701 задней секции путем постановки аварийного ножа 7032 (7052 на электровозах серии Е9) можно обеспечить питание цепи отопления поезда от контактора 701 головной секции.

Рис.49 Силовая цепь отопления поезда
3.5 Цепи ввода электровоза в депо под низким напряжением
|
|