ВИДЫ ЭЛЕКТРИЧЕСКИХ ПЕРЕДАЧ
ТРЕБОВАНИЯ К ЭЛЕКТРИЧЕСКОМУ ОБОРУДОВАНИЮ
На тепловозах с электрической передачей тяговый (главный) генератор преобразует механическую энергию двигателя внутреннего сгорания в электрическую для питания тяговых электродвигателей. Полученную от тягового генератора электрическую энергию электродвигатели вновь преобразуют в механическую энергию и приводят во вращение движущие колесные пары локомотива. Такова в самых общих чертах схема электрической передачи тепловозов. Кроме тяговых электрических машин, на тепловозах установлены различные дополнительные электрические генераторы и электродвигатели, электрические аппараты и устройства управления, автоматического регулирования работы отдельных агрегатов, защиты оборудования от недопустимых режимов работы. Тепловозы имеют электрические световые сигналы, прожекторы, систему внутреннего и наружного освещения. Для пуска дизелей, а также действия сигналов, освещения при неработающем дизеле используются аккумуляторные батареи. Агрегаты и устройства электрического оборудования объединены для взаимодействия электрическими цепями, выполненными из проводов различного сечения.
Электрические машины и аппараты в процессе работы нагреваются вследствие потерь энергии в них. Для охлаждения атмосферным воздухом применяют как вентиляторы, установленные непосредственно на валах электрических машин (самовентиляция), так и дополнительные отдельные вентиляторы. В качестве примера на рис. 128 представлено расположение электрического оборудования на тепловозе 2ТЭ10В.
Рис. 128. Расположение оборудования на тепловозе 2ТЭ10 В
Рассмотрим подробнее условия работы и основные требования, которые предъявляются к электрической передаче тепловозов и электрооборудованию в целом.
Передача прежде всего должна обеспечить эффективную работу тепловоза в условиях железнодорожного транспорта. Именно передача позволяет отсоединить дизель от движущих колесных пар при его пуске или движении поезда на «выбеге» перед остановкой, а также на участках пути со спусками. Для плавного трогания поезда с места, устойчивой работы дизеля с помощью передачи машинист может постепенно наращивать силу тяги локомотива вплоть до максимальной, ограничиваемой условиями сцепления колес с рельсами. В передачу введено устройство для быстрого изменения направления вращения (реверсирования) движущих колесных пар локомотива и изменения направления движения без изменения направления вращения коленчатого вала дизеля. Реверсирование дизеля связано со значительным усложнением его конструкции, а главное, требует продолжительного времени. Например, производительность маневрового тепловоза может снизиться в несколько раз, если изменять направление движения путем реверсирования дизеля. Передача реализует заданную машинистом мощность дизель-генератора (в том числе и номинальную) при изменении скорости движения локомотива с поездом в зависимости от профиля пути и других условий.
Не менее важным требованием к передаче является обеспечение экономичной по расходу топлива работы тепловоза. С учетом веса поезда, профиля пути, допустимой скорости движения машинист тепловоза реализует различную мощность дизеля, обычно изменяя частоту вращения коленчатого вала посредством контроллера. Передача должна при каждой установленной машинистом частоте вращения вала обеспечивать такую мощность дизеля, при которой удельный расход топлива будет наименьшим. Таким образом, при снижении мощности дизель будет работать в режимах наибольшей экономичности для каждого значения реализуемой мощности, или, как говорят, работать по экономической характеристике. Выполняя это условие, удается значительно снизить расход дизельного топлива в эксплуатации, так как тепловозы большую часть времени работают на частичной мощности (являющейся частью от номинальной мощности).
Повышение к.п.д. самой передачи также сокращает невосполнимые потери энергии, улучшает использование дизельного топлива, расходуемого тепловозом. Уменьшение потерь в передаче тепловозов всего на 5% эквивалентно экономии в целом на железнодорожном транспорте более 100 тыс. т дизельного топлива в год стоимостью свыше 8 млн. руб.
В настоящее время к. п. д. электрической передачи тепловозов достигает 82—86% при работе на номинальной мощности.
Требования по компактности и ограничению массы электрического оборудования тепловозов обусловлены не только стремлением снизить затраты дефицитных материалов и общую стоимость изготовления тепловозов. Задачи обеспечения непрерывно растущих требований народного хозяйства и населения страны в увеличении грузовых и пассажирских перевозок могут решаться только при условии создания все более мощных локомотивов. При существующих ограничениях осевых нагрузок повышение мощности локомотивов должно сопровождаться снижением удельной металлоемкости основного оборудования. Так, по мере развития отечественного тепловозостроения в послевоенный период от создания тепловозов серии ТЭ1 до выпуска тепловозов типа ТЭ10 удельная масса дизелей была снижена с 23,4 кг/кВт (17,2 кг/л, с.) до 8,8 кг/кВт (6,5 кг/л. с). На перспективных тепловозах ТЭП70, 2ТЭ121 этот показатель дизелей мощностью 2940 кВт (4000 л. с.) доведен до 5,4 кг/кВт (4 кг/л. с). Масса дизеля, являющегося источником механической энергии на тепловозе, составляет 16—19 т. Суммарная масса только тягового генератора и тяговых электродвигателей одной секции тепловоза 2ТЭ10Л, несмотря на все принятые меры по ее снижению, достигает 27,5 т. Поэтому электрооборудование ограничивает, и при том в большей мере, чем дизель, дальнейшее повышение секционной мощности тепловозов. Отсюда вытекает необходимость улучшения показателей по удельной массе и компактности электрооборудования при одновременном обеспечении высокой эксплуатационной надежности.
Железнодорожный транспорт представляет собой единый конвейер. Повреждение, выход из строя оборудования, приводящие к остановке тепловоза в пути следования с поездом, являются недопустимыми. Ведь это повлечет за собой нарушение движения поездов на всей линии. Если тепловоз имеет недостаточную надежность, то он вообще непригоден для железнодорожного транспорта, несмотря на любые другие его высокие показатели. Надежность и достаточная долговечность оборудования тепловозов являются необходимыми условиями повышения экономической эффективности локомотивного хозяйства. Сложность обеспечения высокой работоспособности электрооборудования усугубляется крайне тяжелыми условиями эксплуатации. Так, температура окружающего воздуха меняется от плюс 40—45е до минус 40—55°С. Тепловозы работают и при снежных метелях, и в песчаных бурях. Оборудование при движении локомотива подвергается сильной вибрации, загрязнению — особенно тяговые электродвигатели.
Требования удобства обслуживания в эксплуатации, технологичности ремонта электрооборудования являются очевидными и вытекают из необходимости облегчения труда обслуживающего персонала, снижения трудоемкости, стоимости эксплуатации и ремонта локомотивов.
Только исходя из учета перечисленных требований можно понять особенности устройства, работы электрических машин и другого электрического оборудования тепловозов.
ОСНОВНЫЕ ВИДЫ ЭЛЕКТРИЧЕСКИХ ПЕРЕДАЧ
Наиболее широкое распространение на отечественных тепловозах получила электрическая передача постоянного тока, в которой используются тяговые электрические машины только постоянного тока (рис. 129, а).
На тепловозах большой мощности в последние годы широко применяют электрическую передачу переменно-постоянного тока (рис. 129, б). В передаче такого типа используются синхронный тяговый генератор переменного тока и тяговые электродвигатели постоянного тока. Двигатели постоянного тока позволяют наиболее просто получить оптимальную тяговую характеристику тепловоза. Вырабатываемый синхронным тяговым генератором переменный ток выпрямляется, т. е. преобразуется в постоянный ток с помощью специальной выпрямительной установки.
Стремление упростить конструкцию тяговых электродвигателей, снизить их массу и стоимость, повысить надежность работы, свести к минимуму потребность в их обслуживании и ремонте привело к созданию для тепловозов передачи переменно-переменного тока (рис. 129, в). В такой передаче применяются и тяговый генератор, и тяговые электродвигатели переменного тока.
Рис. 129. Структурные схемы электрической передачи:
а - на постоянном; б - на переменно-постоянном; в - на переменно-переменном токе.
Г - тяговый генератор постоянного тока; СГ - синхронный тяговый генератор переменного тока; ВУ - выпрямительная установка; ПЧ - преобразователь частоты переменного тока; 1-3 - тяговые электродвигатели
Асинхронные электродвигатели переменного тока значительно проще по конструкции, легче, дешевле электродвигателей постоянного тока такой же мощности. В них отсутствуют коллектор и щеточный аппарат, которые ненадежны в эксплуатации, поэтому исключаются частые осмотры, снижаются затраты труда на обслуживание и ремонт.
Однако для регулирования скорости движения тепловоза с тяговыми электродвигателями переменного тока необходимо менять частоту тока, подводимого к двигателям. Наиболее совершенные преобразователи частоты переменного тока, основанные на использовании управляемых полупроводниковых вентилей (тиристоров), остаются еще весьма сложными по конструкции и дорогими. Преобразование частоты тока связано с потерями энергии, что несколько снижает общий к.п.д. передачи.
В нашей стране и за рубежом продолжаются интенсивные научно-исследовательские, опытно-конструкторские работы по созданию электрической передачи переменно-переменного тока, пригодной для практического использования на локомотивах. Построены и испытываются опытные образцы тепловозов с такой передачей.
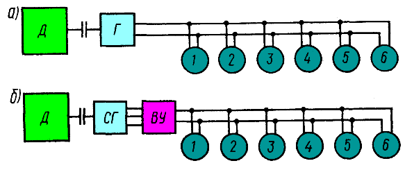
Электрическими передачами постоянного тока оборудованы отечественные маневровые тепловозы ТЭ1, ТЭМ1, ТЭМ2, магистральные грузовые тепловозы ТЭЗ, М62, 2ТЭ10Л, 2ТЭ10В и пассажирские тепловозы ТЭШО, ТЭП60 (рис. 130, а). На каждой секции этих тепловозов установлено по одному тяговому генератору постоянного тока, приводимому в действие дизелем. Секция тепловоза в соответствии с числом движущих колесных пар оборудована шестью тяговыми электродвигателями. Каждый электродвигатель приводит во вращение через зубчатую передачу одну колесную пару локомотива. Мощность тягового генератора и тяговых электродвигателей определяется мощностью применяемых на тепловозах дизелей.
Так, номинальная мощность тягового генератора тепловоза ТЭ1 с дизелем мощностью 736 кВт (1000 л. с.) составляет 700 кВт, каждого тягового электродвигателя — 98 кВт. Номинальная мощность генератора тепловозов типов ТЭ10, ТЭП60, оборудованных дизелями мощностью 2210 кВт (3000 л. с), соответственно увеличена до 2000 кВт, а тягового электродвигателя —- до 305 кВт.
Электрическая передача переменно-постоянного тока получила применение на грузовых тепловозах 2ТЭ116, 2ТЭ121, пассажирских тепловозах ТЭП70 и ТЭП75, а также на экспортных тепловозах ТЭ109 (рис. 130, б). Каждая секция этих тепловозов оборудована синхронным тяговым генератором переменного тока и шестью тяговыми электродвигателями постоянного тока. Переменный ток, вырабатываемый синхронным генератором, преобразуется в постоянный (с незначительной пульсацией) с помощью выпрямительной установки, которая собрана из силовых полупроводниковых (кремниевых) вентилей.
Переход на тяговые генераторы переменного тока вызван ограниченными возможностями увеличения мощности тепловозных генераторов постоянного тока. Как показал опыт постройки и эксплуатации новых тепловозов, генераторы переменного тока обладают и целым рядом других достоинств — имеют меньшую массу, надежнее в эксплуатации, проще в обслуживании и ремонте. Даже с учетом необходимости применения достаточно дорогих по стоимости выпрямительных установок использование генераторов переменного тока является, безусловно, оправданным на тепловозах с дизелями мощностью 2210— 2940 кВт (3000—4000 л. с.) и более. Генераторы переменного тока успешно конкурируют с генераторами постоянного тока при секционной мощности до 2210 кВт (3000 л. с). И лишь на тепловозах мощностью менее 1470 кВт (2000 л. с.) генераторы постоянного тока находят по-прежнему преимущественное применение. Однако по мере совершенствования полупроводниковой техники, снижения стоимости изготовления выпрямителей тяговые генераторы переменного тока будут распространяться все шире.
Рис. 130. Структурные схемы электрической передачи тепловозов:
а - 2ТЭ10Л, 2ТЭ10В, ТЭП10, ТЭП60; б- 2ТЭ116, ТЭ109, ТЭП70, ТЭП75
На всех отечественных тепловозах применяется электрический пуск дизелей от аккумуляторной батареи. Поэтому тепловозы оборудуются мощными аккумуляторными батареями. При пуске дизеля тяговый генератор постоянного тока работает в режиме электродвигателя, питается электроэнергией от батареи и приводит во вращение коленчатый вал. На тепловозах с передачей переменно-постоянного тока для пуска дизеля устанавливается стартерный электродвигатель.
Отдельные зарубежные тепловозы оборудованы так называемыми мономоторными тележками с групповым приводом колесных пар. На тележке тепловоза устанавливается лишь один тяговый электродвигатель, который через редуктор приводит во вращение все колесные пары данной тележки. В этом случае уменьшается число тяговых электродвигателей, упрощается их обслуживание в эксплуатации, сокращается длина тележек, улучшаются тяговые качества локомотива. Однако размеры тягового электродвигателя значительно увеличиваются по сравнению с двигателями для индивидуального привода колесных пар. Два тяговых электродвигателя занимают значительное место в кузове локомотива, который и без того перегружен оборудованием.
В начало статьи
<< Назад --------------------------------- Дальше >>







