СИГНАЛИЗАТОР ОБРЫВА ТОРМОЗНОЙ МАГИСТРАЛИ С ДАТЧИКОМ № 418
Сигнализатор обрыва тормозной магистрали с датчиком № 418
устанавливается между главной частью и двухкамерным резервуаром
воздухораспределителей усл.№ 483 и предназначен для сигнализации машинисту о
нарушении целостности тормозной магистрали поезда и одновременного выключения
тягового режима локомотива.
Устройство состоит из алюминиевого корпуса 2, фланца 4, корпуса 15 промежуточной
части и угловой вставки 13. Между корпусом 2 и фланцем 4 помещены две резиновые диафрагмы 5, под которыми
находятся металлические шайбы 6, входящие своими хвостовиками в выточки стержней-толкателей
7. Шайбы 7 нагружены пружинами 3. В нижней части корпуса 2 расположены
микропереключатели 8, закрепленные в планках 9. Регулировку положения
микропереключателей относительно корпуса осуществляют винтами 1.
Выводы микропереключателей соединены с контактами 10, расположенными на
изоляционной колодке 11. В угловой вставке 13 помещена изоляционная колодка 14 с
контактами 12.
Полость над левой диафрагмой 5 сообщается с каналом дополнительной разрядки (КДР)
воздухораспределителя, а полость над правой диафрагмой - с каналом ТЦ. Толкатель 16 одним концом упирается в эксцентрик вала переключателя режимов
торможения воздухораспределителя, расположенного в двухкамерном резервуаре, а
вторым - в режимную упорку главной части.
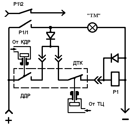
Электрическая схема устройства приведена на рисунке.
При обрыве тормозной магистрали, открытии стоп-крана или открытии концевого
крана хвостового вагона воздухораспределители в поезде срабатывают на торможение.
В головной части поезда и на локомотиве вследствие питания ТМ через кран
машиниста, ручка которого находится в поездном положении, воздухораспределители
производят кратковременную частичную дополнительную разрядку ТМ на величину
примерно 0,2 – 0,25 кгс/см2, а затем отпускают. В процессе начавшейся
дополнительной разрядки будет возрастать давление в КДР воздухораспределителя,
воздух из которого воздействует на левую диафрагму 6 сигнализатора. Когда
давление в КДР достигнет величины примерно 1,1 – 1,3 кгс/см2, диафрагма,
преодолевая усилие пружины, прогнется настолько, что стержнем-толкателем 7
замкнет контакты ДДР левого микропереключателя. При срабатывании
воздухораспределителя на дополнительную разрядку контакты ДТЦ правого
микропереключателя остаются замкнутыми, так как давление воздуха, поступающего в
канал ТЦ не превышает 0,3 кгс/см2, что недостаточно для перемещения вниз левой
диафрагмы сигнализатора. При этом на катушку реле Р1 (на каждой серии локомотива
оно имеет свой схемный номер) подается питание через замкнувшиеся контакты ДДР и
замкнутые контакты ДТЦ правого микропереключателя. Сработавшее реле Р1 своим
контактом Р1/1 замыкает цепь сигнальной лампы «Обрыв ТМ» на пульте машиниста, а
размыкающим контактом Р1/2 разбирает цепь управления тяговым режимом локомотива.
После прекращения дополнительной разрядки давление в КДР падает и контакты ДДР
размыкаются. Однако катушка реле Р1 будет продолжать получать питание через свои
замкнутые контакты Р1/1. диод и замкнутые контакты ДТЦ, то есть сигнальная лампа
на пульте будет продолжать гореть.
При выполнении ступени торможения 0,6 – 0,7 кгс/см2 в ТЦ локомотива появляется
скачковое давление не менее 0,5 кгс/см2. Давлением из канала ТЦ правая диафрагма
5 сигнализатора, преодолев усилие пружины, переместит стержень-толкатель 7 вниз
и контакты ДТД правого микропереключателя размыкаются. Катушка реле Р1 теряет
питание, сигнальная лампа «Обрыв ТМ» гаснет, электрическая цепь управления тягой
восстанавливается.
При выполнении регулировочных торможений в пути следования сигнальная лампа
загорается кратковременно и гаснет, что свидетельствует об исправной работе
датчика.
Однако, если обрыв ТМ произошел вблизи локомотива, то его воздухораспределитель
может наполнить ТЦ до давления 1,0 – 1,2 кгс/см2. При этом также происходит
кратковременное загорание и погасание сигнальной лампы, но электрическая цепь
управления режимом тяги будет отключена, то есть в данном случае будет
отсутствовать световая сигнализация нарушения целостности ТМ.






